仪器图片:

仪器中文名:场发射高分辨透射电子显微镜
仪器英文名: Field Emission High Resolution Transmission Electron Microscopy
仪器型号: JEOL JEM-F200
存放房间号:物质科学交叉前沿研究中心120实验室
仪器管理员: 王延茹,email:yanruw@ustc.edu.cn
孙梅,email:sunmei20@ustc.edu.cn
左鸣,email:zming@ustc.edu.cn
张崇,email:zhch618@ustc.edu.cn
主要参数:
1、配置冷场发射电子枪,
2、加速电压:80、200 kV
3、TEM点分辨率:0.23 nm;TEM条纹分辨率:0.1 nm
4、STEM-HAADF分辨率:0.16 nm,BEI分辨率:1.0 nm
5、双探头X射线能谱(JED-2300T): 探头面积:2×100 mm2,固体角≥ 1.7 sr,能量分辨率:≦133 eV,元素分析范围:5B ~ 92U
仪器应用:透射电子显微镜是材料研究必备的分析设备,以场发射电子枪为光源的透射电镜可以提供亚纳米级别的分辨能力,可以对材料内部的形态、结构和成分做较为精确的分析。此外结合能谱仪等附件,可以进行微区成分、价态分析等表征,在化学、物理、生物、材料等专业的科学研究中可以发挥重要作用。
仪器功能和使用范围:
TEM模式:
1、明场像(形貌像):可获得样品的形态和内部微观结构特征。
2、相位衬度像(高分辨像):可获得晶体的一维晶格条纹像、二维晶格点阵像和原子结构像。
3、电子衍射花样:可获得晶体不同取向的电子衍射花样。
4、衍射暗场像:用衍射电子成像,研究晶体结构特征。
5、X射线能谱:可在无标样条件下对试样微小区域的成分做定性和相对定量分析。
STEM模式:
1、扫描透射明场像(STEM-BF):图像效果与明场像(TEM-BF)类似。
2、HAADF(高角环形暗场像):用大角度弹性散射电子成像。图像衬度与原子序数、样品厚度正相关,称为Z衬度像。
3、EDS mapping:与STEM图像同步获取,可表征样品中元素的位置分布和相对含量。
4、BEI图像:采集二次电子和背散射电子信号,获得样品表面形貌和元素信息。
样品测试要求:
1、样品无强磁性,干燥状态
2、FIB制样、超薄切片等其他减薄或切片制样
亮点应用介绍:
1、原位气体加热实验验证“纳米岛”抗烧结机制

在催化剂载体与金属纳米颗粒之间嵌入一种均匀分布、小尺寸且互不相连的金属氧化物团簇,其因岛状结构被命名为“纳米岛”。相较于载体,纳米岛可实现对纳米颗粒更强的锚定作用,因此颗粒无法通过整体迁移(PMC)的路径烧结。利用原位气体加热样品杆,通过HAADF图像实时观察证实了这种机制(Nature Materials, 2025, 24, 891-899)
2、原位加热实验验证软晶格无机固体中的普拉托-瑞利不稳定性规律

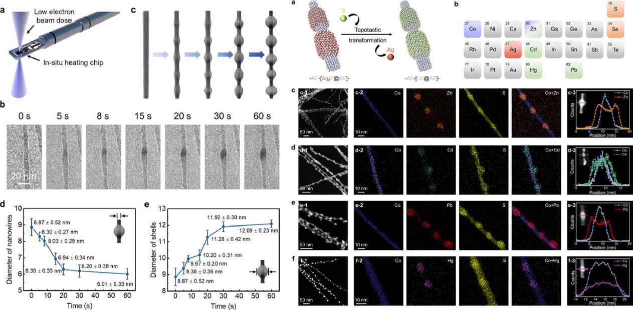
基于银基软晶格离子晶体中的弱原子相互作用以及高阳离子迁移率特性,有望实现离子键的动态断裂与重组,从而作为一种“软粘性固体”表现类似于传统流体的普拉托-瑞利不稳定性行为。这类银基软晶格材料极不耐电子辐照,在透射中捕捉这一自限制形貌演变过程非常具有挑战。利用冷场电镜的优势,结合原位加热样品杆,低剂量下,证实了这一现象(Journal of the American Chemical Society, 2024, 146, 33774-33783)
3、利用BEI探头采集二次电子信号,获得样品表面纳米级形貌细节。

(Advanced Functional Materials, 2026, e27480, 1-14)
供稿人:张崇、孙梅
编辑:赵智、周俊
审核:赵智、王雨松
